模具材料种类

模具材料的分类?

模具原材料的种类:
煅造成型模具;
冲压加工模具;
塑胶成型模具;
铸造用金属材料模具;
压铸模;
粉未冶金模具成型模;
玻璃钢制品模具;
塑胶成型模具;
瓷器模具;
模具种类:塑料模具,五金模具(冲压模具,压铸模(锌镁铝合金));
模具不锈钢板材依据种类及设计方案规定挑选,品牌许多(国内,進口都是有);
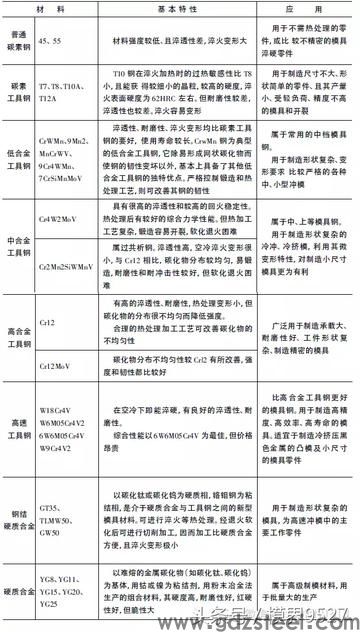
模具原材料种类

模具材料中小型模具,一般用:Cr12、9SiCr、大中型模具一般用:Cr12MoV(冷冲模)、5CrNiMo、5CrMnMo(热做模具)
模具材料有哪些?

模具不锈钢板材包含冷冲模、拉丝模具、拉深模、压模型、搓丝模、滚丝板、冷镦模和热锻模等。冷工模具有钢,按其所生产制造具的作业标准,应具备高的强度、抗压强度、耐磨性能、充足的延展性,及其高的切削性能、淬刚性和别的使用性能
发表评论